架构与生命周期管理
kubeVirt的架构¶

kubeVirt以CRD的形式将VM管理接口接入到kubernetes中,通过一个pod去使用libvirtd管理VM的方式,实现pod与VM的一一对应,做到如同容器一般去管理虚拟机,并且做到与容器一样的资源管理、调度规划、这一层整体与企业IAAS关系不大,也方便企业的接入,统一纳管。
组件 | 描述 |
|---|---|
virt-api | kubeVirt是以CRD形式去管理VM Pod,virt-api就是所有虚拟化操作的入口,这里面包括常规的CDR更新验证、以及console、vm start、stop等操作。 |
virt-controller | virt-controller会根据vmi CRD,生成对应的virt-launcher Pod,并维护CRD的状态。 |
virt-handler | virt-handler会以daemonset形式部署在每一个节点上,负责监控节点上的每个虚拟机实例状态变化,一旦检测到状态的变化,会进行响应并且确保相应的操作能够达到所需(理想)的状态。virt-handler还会保持集群级别VMI Spec与相应libvirt域之间的同步;报告libvirt域状态和集群Spec的变化;调用以节点为中心的插件以满足VMI Spec定义的网络和存储要求。 |
virt-launcher | virt-launcher pod对应着一个VMI,kubelet只负责virt-launcher pod运行状态,不会去关心VMI创建情况。virt-handler会根据CRD参数配置去通知virt-launcher去使用本地的libvirtd实例来启动VMI,随着Pod的生命周期结束,virt-lanuncher也会去通知VMI去执行终止操作;virt-launcher pod中还对应着一个libvirtd,virt-launcher通过libvirtd去管理VM的生命周期,这样做到去中心化,不再是以前的虚拟机那套做法,一个libvirtd去管理多个VM。 |
virtctl | kubeVirt自带类似kubectl的命令行工具,它是越过virt-launcher pod这一层去直接管理VM虚拟机,可以控制VM的start、stop、restart。 |
kubeVirt管理虚拟机机制¶
在讲解kubeVirt管理机制之前,我们先了解一下libvirt。
libvirt¶
在云计算发展中,有两类虚拟化平台:
- openstack(iaas):关注于资源的利用,虚拟机的计算,网络和存储
- kubernetes(paas):关注容器的编排调度,自动化部署,发布管理
libvirt是一个虚拟化管理平台的软件集合。它提供统一的API,守护进程libvirtd和一个默认命令行管理工具:virsh。 其实我们也可以使用kvm-qemu命令行的管理工具,但是其参数过多,不便使用。 所以我们通常使用libvirt的解决方案,来对虚拟换进行管理。
libvirt是Hypervisor的管理方案,就是管理Hypervisor的。
疑问
那Hypervisor到底有哪些呢?
Hypervisor(VMM)虚拟机监视器有以下分类:
虚拟机监视器类别 | 描述 |
|---|---|
| Type I hypervisor: 硬件虚拟化 | 这些Hypervisor是直接安装并运行在宿主机上的硬件之上的,Hypervisor运行在硬件之上来控制和管理硬件资源。 比如:Microsoft Hyper-V VMware ESXI KVM |
| Typer-II hypervisor: hosted hypervisors | 这些Hypervisor直接作为一种计算机程序运行在宿主机上的操作系统之上的。 比如:QEMU VirtualBox VMware Player VMware WorkStation |
虚拟CPU,MEM(内存),I/Odevices | Intel VT-x/AMD-X实现的是CPU虚拟化 Intel EPT/AMD-NPT实现MEM的虚拟化 |
Qemu-Kvm的结合 | KVM只能进行CPU,MEM的虚拟化,QEMU能进行硬件,比如:声卡,USE接口,...的虚拟化,因此通常将QEMU,KVM结合共同虚拟:QEMU-KVM。 |
我们通过libvirt命令行工具,来调动Hypervisor,从而使Hypervisor管理虚拟机。
虚拟机镜像制作与管理¶

虚拟机镜像采用容器镜像形式存放在镜像仓库中。创建原理如上图所示,将Linux发行版本的镜像文件存放到基础镜像的/disk目录内,镜像格式支持qcow2、raw、img。通过Dockerfile文件将虚拟机镜像制作成容器镜像,然后分别推送到不同的registry镜像仓库中。客户在创建虚拟机时,根据配置的优先级策略拉取registry中的虚拟机容器镜像,如果其中一台registry故障,会另一台健康的registry拉取镜像。
虚拟机生命周期管理¶

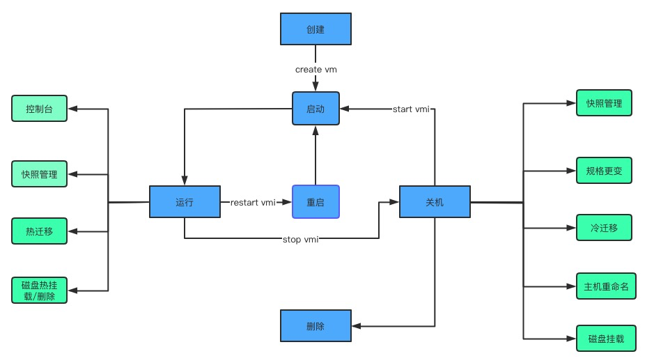
kubeVirt虚拟机生命周期管理主要分为以下几种状态:
- 虚拟机创建:创建VM对象,并同步创建
DataVolume/PVC,从Harbor镜像仓库中拉取系统模板镜像拷贝至目标调度主机,通过调度、IP分配后生成VMI以及管理VM的Launcher Pod从而启动供业务使用的VM。 - 虚拟机运行:运行状态下的VM 可以进行控制台管理、快照备份/恢复、热迁移、磁盘热挂载/热删除等操作,此外还可以进行重启、下电操作,提高VM安全的同时解决业务存储空间需求和主机异常Hung等问题。
- 虚拟机关机:关机状态下的VM可以进行快照备份/恢复、冷迁移、
CPU/MEM规格变更、重命名以及磁盘挂载等操作,同时可通过重新启动进入运行状态,也可删除进行资源回收。 - 虚拟机删除:对虚机资源进行回收,但VM所属的磁盘数据仍将保留、具备恢复条件。
虚拟机创建¶
关于虚拟机的创建流程如下图:

创建流程具体描述:
- 用户编写VM类型的资源清单
- 使用
apply命令创建VM资源 - VM资源创建完成以后,
virt-controller会检测到有个VM类型的资源创建 - 检查此VM的状态,默认有个字段
Running: false, 此时不会创建VMI资源 - 使用
virtctl命令和virt-api交互,从而启动VM - VM资源下的状态字段变成
Running: true virt-controller发现VM文件发生变化,并且检查到已经为true,表示可以创建VMI了virt-controller检测到有个VMI资源被创建,并根据VMI相关配置信息以及现有的资源,从而创建virt-launcher Podapi-server发现有个virt-launcher Pod即将被创建,先进行调度kubelet创建此pod- 当
virt-launcher Pod被拉起以后,virt-handler监测到这个pod virt-handler开始创建相关的网络设备并且检查VMI资源状态,然后将VMI资源发送给virt-launchervirt-launcher接收到VMI资源以后,将VMI资源转换为domain xml文件- xml文件被
libvirtd识别 libvirtd将xml文件转换为KVM的启动参数并启动VM
资源清单¶
关于资源清单,kubeVirt 主要实现了下面几种资源,以实现对虚拟机的管理:
| 资源对象 | 描述 |
|---|---|
VirtualMachineInstance(VMI) | 类似于 kubernetes Pod,是管理虚拟机的最小资源。一个 VirtualMachineInstance 对象即表示一台正在运行的虚拟机实例,包含一个虚拟机所需要的各种配置。 |
VirtualMachine(VM) | 为集群内的 VirtualMachineInstance 提供管理功能,例如开机/关机/重启虚拟机,确保虚拟机实例的启动状态,与虚拟机实例是 1:1 的关系,类似与 spec.replica 为 1 的 StatefulSet。 |
VirtualMachineInstanceReplicaSet | 类似 ReplicaSet,可以启动指定数量的 VirtualMachineInstance,并且保证指定数量的 VirtualMachineInstance 运行,可以配置 HPA。 |
创建日期: 2023-08-13